

Die Geschichte von Quooker nimmt im Jahr 1970 ihren Lauf. In seinem Keller entwickelt der Rotterdamer Henri Peteri den ersten Kochend-Wasserhahn der Welt. Nach der Beendigung seines Studiums schließt sich Sohn Niels seinem Vater an – aus der Idee wird ein Produkt. 1992 wird der erste Quooker eingeführt, der Quooker Basic. Auch Sohn Walter tritt in das Unternehmen ein. Der Quooker beginnt, den Markt zu erobern.
In den Niederlanden ist der Quooker bereits ein Verkaufsschlager, 2004 werden die ersten Exemplare dann ins Ausland exportiert. Mittlerweile unterhält Quooker Niederlassungen in Belgien, Dänemark, Deutschland, Hongkong, den Niederlanden, Irland, Israel, Italien, Österreich, Norwegen, Spanien, der Schweiz, den Vereinigten Arabischen Emiraten sowie dem Vereinigten Königreich.
Der Quooker ist ein ganz besonderes Highlight in jeder Küche! Das multifunktionale Küchengerät glänzt durch Energie- und Zeitersparnis sowie Komfort durch deutliche Erleichterung im Alltag. Im Handumdrehen stellt Ihnen der Quooker warmes, kaltes, 100°C kochendes sowie optional gekühltes sprudelndes und stilles Wasser aus nur einem Hahn zur Verfügung.
Der Quooker-Hahn ist fest mit der Arbeitsplatte verbunden, doppelwandig und durch seinen Doppel-Drück-Drehknopf kindersicher. Das vielfach ausgezeichnete System spart Platz, Energie, Wasser sowie Zeit.

Der Quooker spendiert dir mit nur wenigen Handgriffen 100°C kochendes Wasser. Koche Pasta oder blanchiere dein Gemüse so schnell wie noch nie. Spare Energie und vor allem Wartezeit.
Auf Wasserkisten schleppen kannst du ab jetzt verzichten! Dank des Quooker CUBE erhälst du neben kochend heißem Wasser nun auch gekühltes sprudelndes sowie stilles Wasser. Damit schonst du sogar die Umwelt!
Der Quooker ist eine nachhaltige Anschaffung, mit der du Wasser und Energie sparst. Erfahre jetzt mehr zum Thema Nachhaltigkeit bei Quooker.
Mit dem Quooker wird die Qualität des Leitungswassers weiter optimiert. Jedes Quooker-Reservoir ist mit einem HiTAC® (High Temperature Activated Carbon) Wasserfilter ausgestattet. Der integrierte Filter im Kochend-Reservoir reinigt das Wasser. Das durch den Aktivkohlefilter fließende Wasser lässt jegliche Unreinheiten im Filter zurück. Darüber hinaus wird das Wasser abgekocht, da es im Reservoir bei einer Temperatur von 110°C gespeichert ist.
Der Quooker ist die sicherste Art und Weise kochendes Wasser zu nutzen. Dafür sorgen der Sprühstrahl, Doppel-Drück-Dreh-Mechanismus, doppelwandige Hahnauslauf sowie getrennt laufende Leitungen. So ist der Quooker auch besonders kindersicher.
Mit dem Quooker holst du dir ein besonders energiefreundliches Tool ins Haus. Durch seine einzigartige Vakuumisolierung benötigt der Quooker im Stand-by mit 0,05€/Tag kaum Energie.
Der Quooker hilft dir bei vielen Prozessen in der Küche. Tee- und Kaffeezubereitung, Gemüse blanchieren, Pfannen reinigen, Babynahrung schonend aufwärmen oder Fettfilter reinigen sind nur einige der Anwendungsfelder, auf denen der Quooker glänzt.
Ersetze mit dem Quooker-System deinen Wasserkocher und übernehme in Kombination mit dem CUBE von Quooker deine Wasserversorgung.
Ein Quooker setzt sich aus zwei Teilen zusammen: einem Kochend-Wasserhahn auf der Arbeitsplatte und einem Reservoir im Küchenunterschrank. Das Reservoir enthält das 108°C heiße Wasser. Da es so gut isoliert ist wie eine Thermosflasche, benötigt es nur sehr wenig Energie (10 Watt), um die Temperatur des Wassers im Reservoir zu halten. Das Reservoir ist an die Wasserversorgung angeschlossen. Sobald man kochendes Wasser aus dem Hahn zapft, fließt sofort frisches Wasser aus der Wasserleitung in das Reservoir. Wie die Bedienung funktioniert, hängt vom Modell des Wasserhahns ab.

Front, der neue Wasserhahn von Quooker, ist ein Highlight in der Küche. Industriell und ergonomisch reiht er sich in die moderne Kücheneinrichtung ein. Wer schlichte und minimalistische Details mag, wird den Quooker Front lieben. Nicht nur sein Design macht den Wasserhahn zum Top-Tool in der Küche, auch seine Funtkionen: Der Front liefert kochendes, warmes und kaltes Wasser aus einem einzigen Hahn. In Kombination mit dem CUBE spendet er sogar gekühltes sprudelndes und stilles Wasser. Besonders markant ist der Bedienhebel für warmes und kaltes Wasser vorne am Hahn. Das macht den Wasserhahn zu einem Blickfang!
Der Quooker Front ist in folgenden Designs erhältlich:
Der Quooker Flex vereint Kochend-Wasserhahn und Mischbatterie in Einem. Für einen größeren Einsatzbereich enthält der Flex einen Zugauslauf. Optional ist dank des CUBE auch gekühltes sprudelndes sowie stilles Wasser erhältlich.
Der Quooker Flex ist in folgenden Varianten erhältlich:
Mit dem Quooker Fusion erhälst du 100°C kochendes, warmes und kaltes Wasser im Handumdrehen. Der Fusion ist sowohl mit einem runden (Fusion Round) als auch einem geraden Auslauf (Fusion Square) erhältlich.
Du hast die Wahl zwischen fünf Designs:
Der Classic Fusion präsentiert sich in einem klassischen Design. Er ist sowohl mit einem runden als auch einem geraden Auslauf erhältlich. Wie der Fusion bietet auch der Classic Fusion in Kombination mit dem CUBE gekühltes sprudelndes und stilles Wasser.
Du hast die Wahl zwischen vier Oberflächen:
Die Quooker Nordic Twintaps bestehen aus zwei separaten Hähnen im selben Design: einem Kochend-Wasserhahn sowie einer Mischbatterie für warmes und kaltes Wasser. Die Nordic Twintaps gibt es in folgenden Designs:
Der Nordic Single Tap ist ein einzelner Kochend-Wasserhahn ohne Mischbatterie. Er ist in folgenden Ausführungen erhältlich:
Der Classic Nordic Single Tap ist ein einzelner Kochend-Wasserhahn im klassischen Design. Dieser ist erhältlich in:
Alle Kollektionen sind erhältlich mit rundem oder geradem Auslauf. Zudem erhälst du optional dank des CUBE auch gekühltes sprudelndes und stilles Wasser.
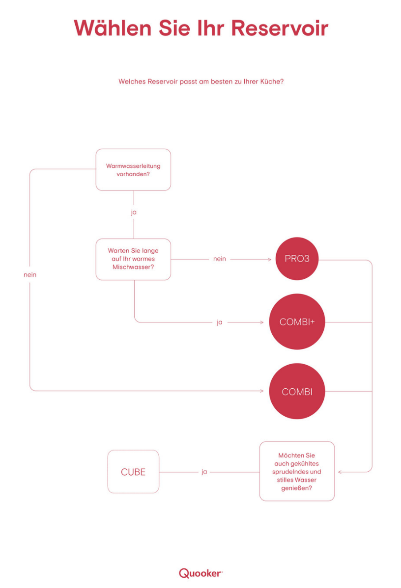
Ein Quooker-System besteht aus zwei Teilen: einem Hahn auf der Arbeitsplatte und einem Reservoir im darunterliegenden Schrank. Welches der drei unterschiedlichen Reservoirs für dich in Frage kommt, hängt von deiner Küche ab.
Die Reservoirs im Überblick:

Du wünschst zusätzlich zum 100°C kochenden Wasser auch gekühltes sprudelndes und stilles Wasser? Dann ist neben dem Kochend-Wasserreservoir ein zusätzliches Reservoir im Unterschrank deiner Spüle notwendig: das Quooker Kaltwasser-Reservoir CUBE. Der CUBE macht die Verwendung von Plastikflaschen überflüssig und ist völlig sicher.
Wie funktioniert ein Quooker mit dem CUBE?
Das Kaltwasser-Reservoir wird ebenfalls in deinem Küchenschrank, entweder vor oder neben dem Kochend-Wasserreservoir, installiert. Der CUBE wird mit einem Quooker CO₂-Zylinder verbunden, der dir gekühltes Sprudelwasser aus deinem Quooker ermöglicht. Mit dem größeren 3kg CO₂-Zylinder kannst du sogar bis zu 420 Liter sprudelndes Wasser zapfen.
Wie erhälst du sprudelndes Wasser?
Um Sprudelwasser zu erhalten, drücke und drehe den geriffelten Ring. Bei kochendem Wasser leuchtet der Leuchtring rot, beim sprudelnden Wasser blinkt er blau. Wenn man den Knopf etwas länger gedrückt hält, zapft man stilles Wasser aus dem Hahn, der Ring leuchtet nun durchgehend blau.
Der Quooker ist eine nachhaltige Anschaffung, denn dank dieser Innovation sparst du Wasser und Energie. Besonders praktisch: Wenn man Wasser aus dem Quooker-Hahn zapft, dann genau die Menge, die man benötigt. Verwendet man dagegen einen Wasserkocher, nimmt man oftmals mehr Wasser als benötigt oder vergisst, dass noch Wasser im Kocher ist und bringt dieses erneut zum Kochen. Diese Energieverschwendung hat man dank des Quookers nicht.
Sage außerdem Tschüss zu Plastikflaschen und reduziere deinen ökologischen Fußabdruck! Der CUBE ermöglicht dir sofort gekühltes stilles und sprudelndes Wasser direkt aus dem Hahn.
Nachhaltigkeit ist bei Quooker Teil der Unternehmensphilosophie. Das spiegelt sich nicht nur im Produkt selbst wieder. Alte Produkte werden in der Quooker-Abteilung "Return & Recovery" recycelt, Abfallströme werden auf nachhaltige Weise verarbeitet, um die Gesetzesvorgaben für "Waste of Electrical and Electronic Equipment" zu erfüllen.
An seinen Produktionsstandorten nutzt das Unternehmen ausschließlich Ökostrom. Das neue Betriebsgebäude ist mit 900 Solarpaneelen ausgestattet, die vollständig den Energiebedarf des Gebäudes decken. Bis 2028 möchte Quooker komplett CO₂-neutral sein.

Alle Quooker-Hähne sind mit einem kindersicheren Bedienring ausgestattet. Die Wahrscheinlichkeit, den Kochend-Wasserhahn versehentlich zu öffnen, ist aufgrund der unnatürlichen Drück-drück-dreh-Bewegung sehr gering. Der Bedienring muss zwei Mal heruntergedrückt und dann gedreht werden. Erst dann fließt kochendes Wasser.
Egal, ob eine neue oder bereits vorhandene Küche – das Quooker-System kann in jeder Küche installiert werden. Der Quooker-Hahn kann jedoch nur in Kombination mit einem Quooker-Reservoir angeschlossen werden, damit ein sicherer Betrieb gewährleistet ist. Bei der Montage der Quooker Fusion-, Flex- und Front-Hähne muss kein zusätzliches Hahnloch gebohrt werden.
Die Quooker-Systeme werden inklusive Montageanleitung und Montagematerial geliefert.
Gib ein wenig Glasreiniger auf ein feuchtes Tuch (nicht direkt auf den Hahn) und wische den Hahn damit ab. Um Kalkflecken zu verhindern, solltest du den Hahn nach jedem Gebrauch trocknen.
Der Quooker wird standardmäßig mit einer zweijährigen Garantie geliefert. Diese deckt alle Herstellungs- und Materialfehler an jeglichen Komponenten des Geräts für zwei Jahre ab dem Installationsdatum ab. Das bedeutet: Dein Gerät wird kostenlos in den Zustand zurückversetzt, in dem es sich vor dem Auftreten des Defekts befand.
Laut Angaben des Herstellers muss die Kartusche nach Entnahme von ca. 60 Liter sprudelndem Wasser getauscht werden. Ein nur noch schwacher Wasserstrahl sowie ein geringerer Kohlensäuregehalt deuten darauf hin, dass der CO2-Zylinder gewechselt werden muss. Ist dieser bereits vollständig leer, kann kein Wasser mehr entnommen werden.
Du möchtest deine Küche mit dem innovativen Quooker den letzten Schliff verleihen? Du hast weitere Fragen zum Quooker oder möchtest das Multitalent in unseren Ausstellungsküchen genauer unter die Lupe nehmen? Unsere Küchenprofis helfen dir gerne bei der richtigen Auswahl deines Quooker Wasserhahns in der Turflon Küchenarena. Sie stehen dir beratend zur Seite und unterstützen dch dabei, genau das richtige, auf deine Bedürfnisse abgestimmte Gerät zu finden.